欢迎访问河南省资源环境调查二院有限公司!
设为首页
加入收藏
首页
关于我们
单位简介
领导班子
组织机构
荣 誉
资 质
联系我们
视听专栏
新闻中心
国土服务
资源勘查
环境治理
安全生产
法规制度
安全检查
事故警示
宣传教育
党群工作
党群工作
文化建设
学习党的二十届四中全...
技术交流
您当前所在位置:
首页
> 学习资料 >
技术交流
> 正文
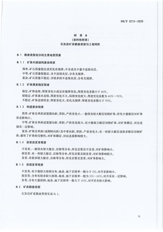
DZ T 0213-2020 矿产地质勘查规范 石灰岩、水泥配料类
发布时间:2026-02-25 14:10:58 来源:本站 作者:本站
(编辑:本站)
上一篇:
CH 1016-2008 测绘作业人员安全规范
下一篇:
DZ T 0261-2014 滑坡崩塌泥石流灾害调查规范(1:50000)
首 页
|
关于我们
|
联系我们
Copyright © 2016 河南省资源环境调查二院有限公司 网站建设:洛阳恒凯科技
豫ICP备16028773号-1
豫公网安备41037202000173号